Oncotarget


NOTCH1 signaling in oral squamous cell carcinoma via a TEL2/SERPINE1 axis


FOR IMMEDIATE RELEASE
2019-11-26

The cover for issue 63 of Oncotarget features Figure 6, "Inverse relationship between ETV7 and SERPINE1 in OSCC," by Salameti, et al.

In this study, the research team investigated NOTCH1 mutations in keratinocyte lines derived from OSCC biopsies that had been subjected to whole exome sequencing.

One line, SJG6, was found to have truncating mutations in both NOTCH1 alleles, resulting in loss of NOTCH1 expression.

Overexpression of the NOTCH1 intracellular domain in SJG6 cells promoted cell adhesion and differentiation, while suppressing proliferation, migration and clonal growth, consistent with the previously reported tumour suppressive function of NOTCH1 in OSCC.

Dr. Fiona M. Watt from the Centre for Stem Cells and Regenerative Medicine, King's College London, Tower Wing, Guy's Hospital, London, UK said "Notch1 is a heterodimeric and multifunctional transmembrane receptor that regulates key cellular processes, including cell fate determination, maintenance of stem cells, cell survival, proliferation and apoptosis."

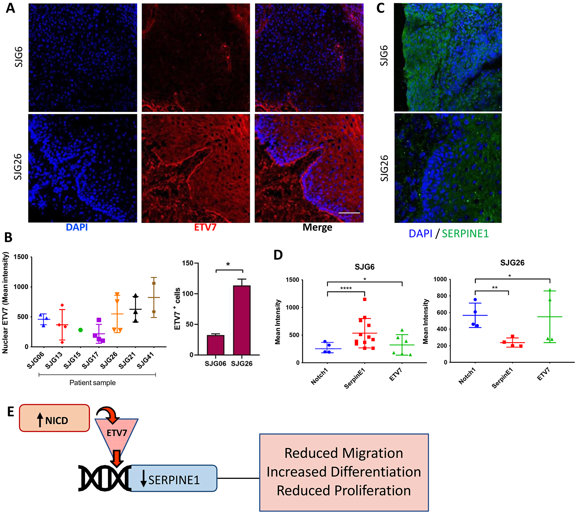
Figure 6: Inverse relationship between  ETV7 and  SERPINE1 in OSCC. (A)

Figure 6: Inverse relationship between ETV7 and SERPINE1 in OSCC. (A) Representative immunostaining for ETV7 (red) in SJG26 and SJG6 tumour biopsies with DAPI counterstain (blue). Scale bar: 200 μm. (B) Quantification of mean nuclear ETV7 staining in OSCC tumour biopsies. Note lower % ETV7 positive cells in NOTCH1 mutant tumour (SJG6) compared to NOTCH1 wild type (SJG26). Multiple t-test, *p < 0.05. (C) Representative immunostaining for SERPINE1 (green) in SJG26 and SJG6 tumour biopsies with DAPI counterstain (blue). Scale bar: 200 μm. (D) Quantification of staining intensities for NOTCH1, ETV7 and SERPINE1 in SJG6 (NOTCH1 mutant) and SJG26 (NOTCH1 WT) tumour biopsies. One sample t-test was used. *p < 0.05; **p < 0.01; ****p < 0.0001. (E) Schematic of the NOTCH1/ETV7/SERPINE1 regulatory axis. (B, D) Data represent mean ± SD.

Notch1 is a heterodimeric and multifunctional transmembrane receptor that regulates key cellular processes, including cell fate determination, maintenance of stem cells, cell survival, proliferation and apoptosis.

The majority of NOTCH1 mutations occur in the EGF-like ligand binding domain of the NECD, and prevent ligand binding and downstream signaling.

The detection of NOTCH1 mutations in dysplastic regions, and reduced expression of NOTCH1 in pre-neoplastic and cancerous skin lesions, suggests its potential gate-keeper properties.

Some studies have implicated Notch1 signaling in angiogenesis and therapy resistance in HNSCC, while in vitro studies have pointed to the role of NOTCH1 in promoting keratinocyte differentiation.

The Watt Research Team concluded that their study indicates that the tumour suppressive role of NOTCH1 in OSCC is manifested, at least in part, by ETV7-mediated suppression of SERPINE1.

Full text - https://www.oncotarget.com/article/27306/text/

Correspondence to - Fiona M. Watt - [email protected]

Keywords - oral squamous cell carcinoma (OSCC), NOTCH1, SERPINE1, ETV7/TEL2, cell adhesion



Copyright © 2026 Rapamycin Press LLC dba Impact Journals
Oncotarget ® is a registered trademark of Rapamycin Press LLC
Impact Journals ® is a registered trademark of Rapamycin Press LLC
RAPAMYCIN PRESS ® is a registered trademark of Rapamycin Press LLC