Oncotarget


Thymoquinone induces apoptosis & DNA damage in 5-Fluorouracil-resistant colorectal cancer




Volume XX, Issue XX from @Oncotarget reported that TQ decreased the expression levels of colorectal stem cell markers CD44 and Epithelial Cell Adhesion Molecule Ep CAM and proliferation marker Ki67 in colonospheres derived from both cell lines and reduced cellular migration and invasion.

Altogether, the research team's findings document TQs effect on colorectal cancer stem-like cells and provide insights into its underlying mechanism of action.

Dr. Hala Gali-Muhtasib from The Department of Biology, American University of Beirut, Lebanon and The Center for Drug Discovery and Department of Anatomy, Cell Biology and Physiological Sciences, American University of Beirut, Lebanon and Dr. Wassim Abou-Kheir also from The Center for Drug Discovery and Department of Anatomy, Cell Biology and Physiological Sciences, American University of Beirut, Lebano said, "Colorectal cancer (CRC) is the third most common cancer in both men and women and the third leading cause of cancer-related deaths in the United States."

"Colorectal cancer (CRC) is the third most common cancer in both men and women and the third leading cause of cancer-related deaths in the United States."

- Dr. Hala Gali-Muhtasib, The Department of Biology, American University of Beirut & The Center for Drug Discovery and Department of Anatomy, Cell Biology and Physiological Sciences, American University of Beirut and Dr. Wassim Abou-Kheir, The Center for Drug Discovery and Department of Anatomy, Cell Biology and Physiological Sciences, American University of Beirut

The ability of TQ to target nine of the ten hallmarks of cancer as well as its efficacy, selectivity against colorectal cancer and lack of toxicity to normal tissues makes it potentially interesting for colorectal cancer therapy.

TQs ability to inhibit colorectal cancer growth and invasion and induce cell cycle arrest and apoptosis in colorectal cancer cell culture and animal models have been documented by this Research Team and others.

In this study, the authors focused on investigating TQs efficacy on human colorectal cancer HCT116 cells, which are sensitive and resistant to 5FU. The main aim was to study the effect of TQ on targeting the self-renewal capacity of colorectal CSCs enriched from the parental and 5FU-resistant cell lines using the advanced three-dimensional culture sphere-formation and propagation assay.

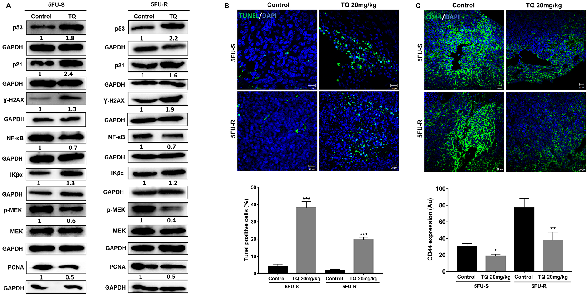
Figure 6: TQ induces apoptosis and reduces proliferation in NOD-SCID and NOG mice.

Figure 6: TQ induces apoptosis and reduces proliferation in NOD-SCID and NOG mice. (A) Analysis of p53, p21, γ-H2AX, NF-κB (p65), Iκβα, p-MEK and PCNA protein expression in control and TQ-treated tissues from NOD-SCID and NOG mice injected with 100 5FU-S and 250 5FU-R HCT116 G1 spheres. Fold expression changes normalized to GAPDH and total MEK in case of p-MEK expression are given below the blots. (B) Representative images of control and TQ treated tissues from NOD-SCID mice injected with 100 5FU-S and 250 5FU-R HCT116 G1 spheres after TUNEL staining. Scale bar 20 μm. TUNEL positive cells were counted and are represented as mean percentage ± SEM (*P < 0.05; **P < 0.01; ***P < 0.001 significantly different from control). (C) Representative confocal images of CD44 expression in control and treated tissues from NOD-SCID mice injected with 100 5FU-S and 250 5FU-R HCT116 G1 spheres. Images were analyzed and quantified by Carl Zeiss Zen 2012 image software.

In vitro and in vivo studies revealed the significant inhibitory potential of TQ on colorectal cancer cells with stem-like properties, which was found to be mainly mediated by induction of apoptosis.

This study documents TQs promising effect on CRC cancer stem-like cells both in vitro and in vivo.

The Gali-Muhtasib/Abou-Kheir Research Team concluded in their Oncotarget Research Article, "our study demonstrated that low concentrations of TQ could target CSCs enriched from 5FU-sensitive and resistant colorectal cancer HCT116 cell lines, suggesting a promising effect of TQ on chemoresistant cells. This effect, when coupled with the apoptotic effects of TQ in human CRC cultures and xenografts, indicates that this relatively non-toxic and inexpensive compound merits further clinical investigation."

Sign up for free Altmetric alerts about this article

DOI - https://doi.org/10.18632/oncotarget.27426

Full text - https://www.oncotarget.com/article/27426/text/

Correspondence to - Hala Gali-Muhtasib - [email protected] and Wassim Abou-Kheir - [email protected]

Keywords - thymoquinone, colorectal cancer stem cells, 5-Fluorouracil resistance, colonospheres, apoptosis

About Oncotarget

Oncotarget is a biweekly, peer-reviewed, open access biomedical journal covering research on all aspects of oncology.

To learn more about Oncotarget, please visit https://www.oncotarget.com or connect with:

SoundCloud - https://soundcloud.com/oncotarget
Facebook - https://www.facebook.com/Oncotarget/
Twitter - https://twitter.com/oncotarget
LinkedIn - https://www.linkedin.com/company/oncotarget
Pinterest - https://www.pinterest.com/oncotarget/
Reddit - https://www.reddit.com/user/Oncotarget/

Oncotarget is published by Impact Journals, LLC please visit http://www.ImpactJournals.com or connect with @ImpactJrnls

Media Contact
[email protected]
18009220957x105



Copyright © 2026 Rapamycin Press LLC dba Impact Journals
Oncotarget ® is a registered trademark of Rapamycin Press LLC
Impact Journals ® is a registered trademark of Rapamycin Press LLC
RAPAMYCIN PRESS ® is a registered trademark of Rapamycin Press LLC