Oncotarget


Targeting autophagy sensitises lung cancer cells to Src family kinase inhibitors


FOR IMMEDIATE RELEASE
2019-04-24

The cover for issue 44 of Oncotarget features Figure 6A, "Autophagy inhibition enables dasatinib to reduce tumour volume in A549 mice xenografts," by Rupniewska, et al.

Taken together, this data suggests that the clinical failure of SRC TKIs in the treatment of NSCLC is due to the induction of intratumoural autophagy by these compounds that prevents apoptosis.

The inhibition of autophagy in combination with classical and targeted chemotherapy is currently the subject of numerous clinical trials in lung and other cancers.

While the researchers tried to investigate whether autophagy inhibition may also sensitise SCLC cells to dasatinib, they were prevented by the exquisite sensitivity of SCLC cells to inhibition of the autophagic pathway.

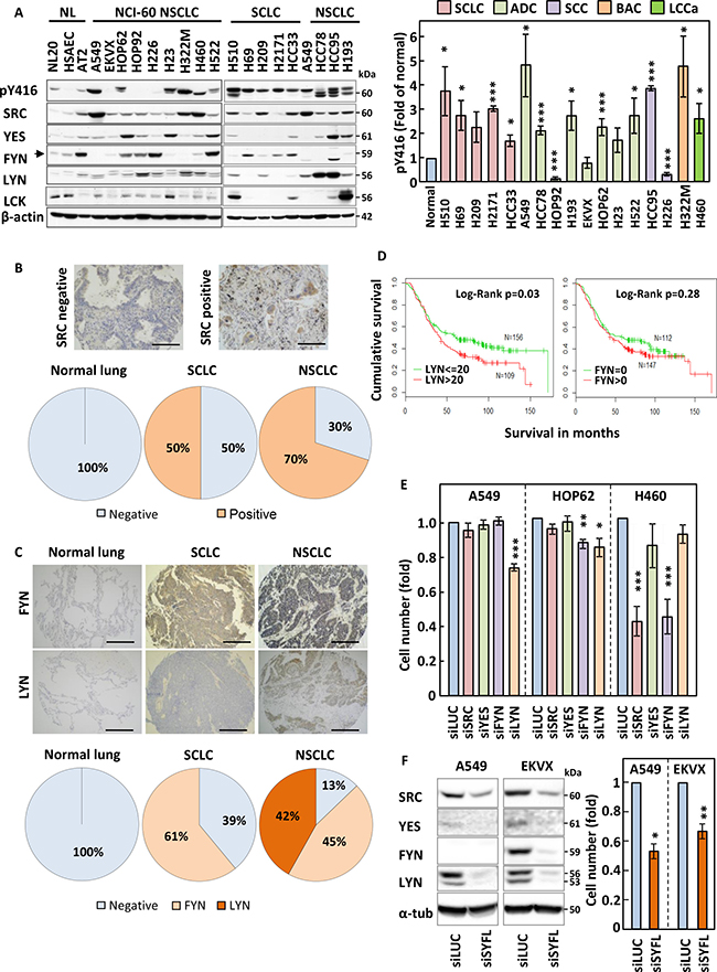
Figure 1: SRC family members are overexpressed in lung cancer.

Dr. Michael J. Seckl and Dr. Olivier E. Pardo said "this drug combination may represent a novel therapeutic strategy for the treatment of NSCLC patients."

Non-small cell lung carcinomas represent the majority of cases, with adenocarcinomas and squamous cell carcinomas being the two main subtypes.

The expression and activity of SRC are also found increased in NSCLC with 60 80% of adenocarcinomas and bronchio-alveolar cancers and 50% of squamous cell carcinomas overexpressing this kinase.

Here, the researchers found that SFKs are overexpressed and hyperactivated in all NSCLC cell lines tested and treatment with SFK TKIs prevents their growth in vitro.

In particular, downregulation of LYN and/or FYN, that we find overexpressed in primary NSCLC tumours as compared to normal lung, impairs the growth of NSCLC cells.

However the in vitro growth inhibitory effect of SFK TKIs is insufficient to impair tumour growth in vivo.

Indeed, the research team showed that the effects of dasatinib in NSCLC cells are principally mediated through cell cycle inhibition rather than induction of cell death. Combining SFK TKIs with autophagy inhibitors enables cell death to occur and leads to inhibition of tumour growth in vivo.

The Seckl/Pardo research team concluded that "our data suggest that combining SFK inhibitors with autophagy inhibitors could provide a novel therapeutic approach in this disease."

Full text - https://www.oncotarget.com/article/25213/text/

Correspondence to - Michael J. Seckl - [email protected] and Olivier E. Pardo - [email protected]

Keywords - lung cancer, SRC, dasatinib, resistance, apoptosis



Copyright © 2026 Rapamycin Press LLC dba Impact Journals
Oncotarget ® is a registered trademark of Rapamycin Press LLC
Impact Journals ® is a registered trademark of Rapamycin Press LLC
RAPAMYCIN PRESS ® is a registered trademark of Rapamycin Press LLC