Oncotarget


Statins affect human glioblastoma and other cancers through TGF-β inhibition



2019-11-09

The cover for issue 18 of Oncotarget features Figure 5, "Simvastatin prolonged survival, inhibited TGF–β signaling and prenylation, and induced apoptosis and autophagy in vivo," by Xiao, et al.

Here is a video interview with Dr. Benjamin Purow about this research on the Oncotarget YouTube Channel

In this article the researchers noted that statins reduced TGF–β activity, cell viability and invasiveness, Rho/ROCK activity, phosphorylation and activity of the TGF–β mediator Smad3, and expression of TGF–β targets ZYX and SERPINE1 in GBM and GBM-initiating cell lines.

Statins were most potent against GBM, GIC, and other cancer cells with high TGF–β activity, and exogenous TGF–β further sensitized mesenchymal GICs to statins.

Dr. Benjamin Purow from the Departments of Neurology, University of Virginia, Charlottesville, VA 22908, USA said "The statins inhibit the HMG-CoA reductase enzyme and are among the most widely-prescribed drugs in the world for their cholesterol-lowering function."

Figure 5: Loss of CD38 inhibits RMS melanoma primary tumor progression and spontaneous pulmonary and brain metastases.

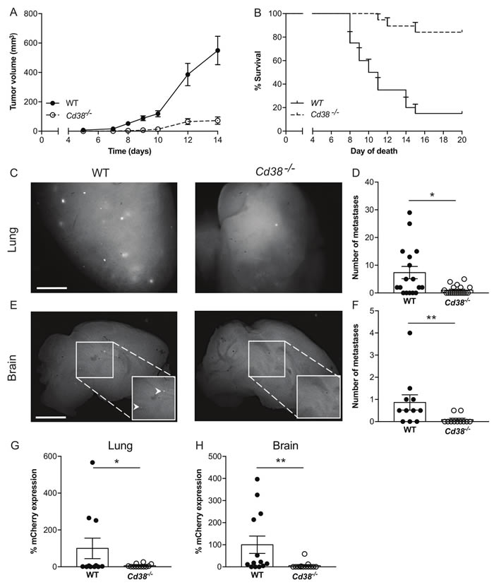
Figure 5: Loss of CD38 inhibits RMS melanoma primary tumor progression and spontaneous pulmonary and brain metastases. (A, B) effect of primary tumors. Male WT and Cd38–/– mice were injected with RMS cells and tumor volume was determined at the indicated time points. (A) Quantification of tumor volume. (B) Kaplan-Meier survival curve. Results shown are from 2 independent experiments, values are presented as mean ± S.E.M (bars). Two-way ANOVA with repeated measures revealed significant effect for Cd38 genotype (p < 0.0001) (n = 19 WT and 18 Cd38–/–). A log-rank test revealed a significant difference between the two groups (p < 0.0001). (C-H) Loss of CD38 inhibits spontaneous pulmonary and brain metastases. WT and Cd38–/– mice were injected with RMS melanoma cells and processed for generation of spontaneous metastasis. Three months post-tumor excision, lungs and brains were harvested. Representative images of fluorescent mCherry foci in the lungs (C) and brains (E) of WT and Cd38–/– (scale bar = 2 mm). Quantification of the number of metastatic foci in lungs (D) and brains (F). Results shown are from 2 independent experiments and are expressed as the number of foci per tissue. Values are presented as mean ± S.E.M (bars) [**p = 0.002 and *p = 0.02 for lungs and brains respectively; Student's t test, n = 17 WT and 19 Cd38–/– (lungs and brains)]. mCherry mRNA levels were determined in lungs (G) and brains (H) by qRT-PCR. The results are expressed as percentage of relative expression of mCherry normalized to Hprt1. Values are presented as mean ± S.E.M (bars) (*p = 0.04 and 0.01 for lungs and brain respectively; Student's t test, n = 11 WT and 12 Cd38–/– mice).

Unfortunately, targeting TGF–β signaling, and the mesenchymal cancers with elevated activity, has been hampered by the absence of TGF–β inhibitors in the clinic.

The CellMiner online tool enabled the authors to discover that cancer cell line sensitivity to several statins in the compound library correlated with the expression of certain TGF–β target genes and mesenchymal genes.

This suggested that TGF–β activity might sensitize to the statins, as well as hinting that the statins could be functioning as TGF–β inhibitors.

The research team therefore evaluated in GBM, a cancer in dire need of new therapeutic approaches and in which TGF–β plays an oncogenic role, whether the statins interacted with TGF- activity at physiologically relevant concentrations.

This work is the first to show potent TGF–β inhibition by the statins in GBM and other cancers, and further indicates that TGF–β inhibition is the key mechanism for direct anti-cancer activity of the statins.

The Purow research team concluded in their Oncotarget Research Paper that, with TGF–β inhibitors long anticipated and with candidates in the pipeline, it will be particularly important to test the relationship between statin use and TGF–β pathway activation in patient GBM specimens and to rigorously determine if BBB-penetrating statin use associates with a survival advantage in GBM patients.

Sign up for free Altmetric alerts about this article

DOI - https://doi.org/10.18632/oncotarget.26733

Full text - https://www.oncotarget.com/article/26733/text/

Correspondence to - Benjamin Purow - [email protected]

Keywords - statin, glioblastoma, TGF-beta, SMAD3, RhoA/ROCK



Copyright © 2026 Rapamycin Press LLC dba Impact Journals
Oncotarget ® is a registered trademark of Rapamycin Press LLC
Impact Journals ® is a registered trademark of Rapamycin Press LLC
RAPAMYCIN PRESS ® is a registered trademark of Rapamycin Press LLC