Oncotarget


Oncotarget: Knock-down of the TIM/TIPIN complex promotes apoptosis in melanoma cells


FOR IMMEDIATE RELEASE
2020-05-21

Volume 11, Issue 20 of @Oncotarget reported that recent studies revealed the involvement of TIM and TIPIN in human malignancies; however, no evidence is available regarding the expression of the TIM/TIPIN protein complex or its potential role in melanoma.

To assess the role of the TIM/TIPIN complex in melanoma, The Dong research team analyzed TIM/TIPIN expression data from the publicly accessible TCGA online database, Western blot analysis, and RT-qPCR in a panel of melanoma cell lines.

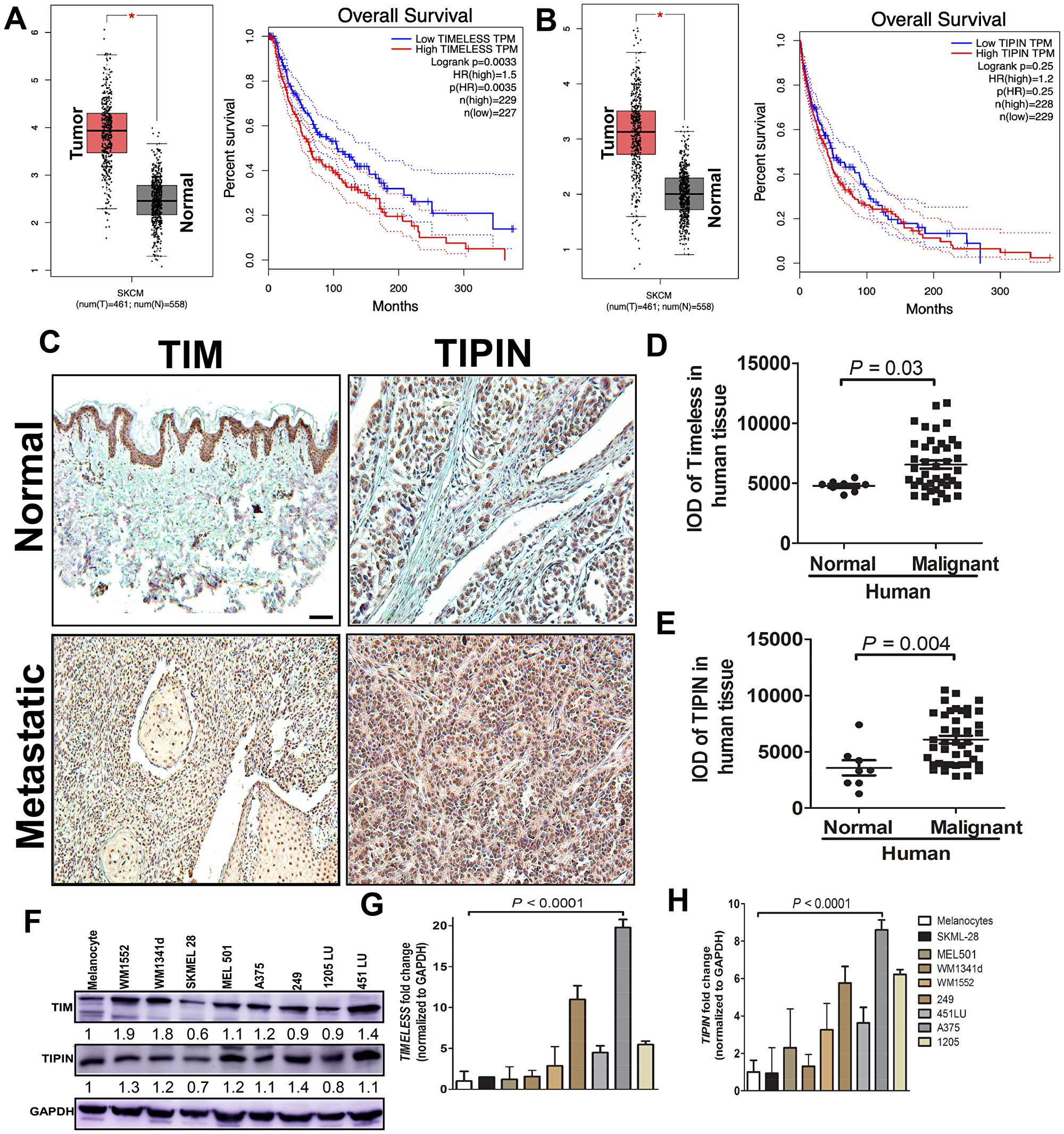
The TIM/TIPIN complex is frequently overexpressed in melanoma cells compared to normal melanocytes.

The results here suggest that the TIM/TIPIN complex plays an important role in the tumorigenesis of melanoma, which might reveal novel approaches for the development of new melanoma therapies.

Dr. Zigang Dong from The Hormel Institute at The University of Minnesota as well as The College of Medicine at Zhengzhou University said, "Melanoma is the most aggressive form of skin cancer that develops when melanocytes start to grow out of control."

"Melanoma is the most aggressive form of skin cancer that develops when melanocytes start to grow out of control"

- Dr. Zigang Dong, The Hormel Institute at The University of Minnesota & The College of Medicine at Zhengzhou University

Several previous reports show the involvement of TIM in human cancers of many different organs, including lung, breast, liver, prostate, colon, kidney, bladder, pancreas, and blood.

Recently, a study showed that ERK activation contributes to the overexpression of TIM in colon cancer and knockdown of TIM causes G2/M arrest in colon cancer.

Figure 1: TIM and TIPIN are overexpressed in melanoma.

Figure 1: TIM and TIPIN are overexpressed in melanoma. Box plots show the average fold change in (A) TIM and (B) TIPIN and overall survival analysis from the online TCGA database http://cancergenome.nih.gov/ relative to normal (T-461, N-558) human tissue. Immunohistochemical localization of TIM (C, D) and TIPIN (C, E) in human melanoma metastatic (n = 40) and normal (n = 8) tissue samples. Scale bars represent 100 μm (10×). (F) Total protein expression of TIM and TIPIN in different melanoma cell lines. In all cases, fold changes for the protein expression was calculated using Image J software (normalized against GAPDH) and is provided beneath the panel. qPCR mRNA analysis of (G) TIM and (H) TIPIN in melanoma cell lines. Bar graphs show the average fold change in mRNA levels relative to normal cells.

That study revealed that T single-nucleotide polymorphism in TIM increases breast cancer risk and in 2017, Chi et al. in 2015 reported that TIPIN is a potential treatment target for the worst prognosis-associated breast cancers, such as triple-negative breast cancer.

However, the fact that all cancers share some common mechanisms coupled with the observation that this complex is associated with several different cancer types prompted these Oncotarget authors to speculate that TIM/TIPIN could be associated with and confer some growth advantage to melanoma cells.

The Dong Research Team concluded in their Oncotarget Research Article that "our study demonstrates that TIM and TIPIN each are overexpressed in melanoma cells, and could regulate proliferation and migration of melanoma cells. This study also suggested an important role of this complex in the progression of melanoma. These results represent a new area for molecular research focusing on melanoma, and also provide experimental data for further study. These data indicate that TIM and TIPIN represent promising targets for anticancer therapies. Moreover, they represent potentially valuable prognostic markers for melanoma patients. Further investigations of cryo-EM TIM/TIPIN structural analysis with a high-resolution model are necessary for designing future promising drugs in melanoma treatment."

Sign up for free Altmetric alerts about this article

DOI - https://doi.org/10.18632/oncotarget.27572

Full text - https://www.oncotarget.com/article/27572/text/

Correspondence to - Zigang Dong - [email protected]

Keywords - TIMELESS, TIPIN, apoptosis, xenograft, Cryo-EM

About Oncotarget

Oncotarget is a biweekly, peer-reviewed, open access biomedical journal covering research on all aspects of oncology.

To learn more about Oncotarget, please visit https://www.oncotarget.com or connect with:

SoundCloud - https://soundcloud.com/oncotarget
Facebook - https://www.facebook.com/Oncotarget/
Twitter - https://twitter.com/oncotarget
LinkedIn - https://www.linkedin.com/company/oncotarget
Pinterest - https://www.pinterest.com/oncotarget/
Reddit - https://www.reddit.com/user/Oncotarget/

Oncotarget is published by Impact Journals, LLC please visit http://www.ImpactJournals.com or connect with @ImpactJrnls

Media Contact
[email protected]
18009220957x105



Copyright © 2026 Rapamycin Press LLC dba Impact Journals
Oncotarget ® is a registered trademark of Rapamycin Press LLC
Impact Journals ® is a registered trademark of Rapamycin Press LLC
RAPAMYCIN PRESS ® is a registered trademark of Rapamycin Press LLC