Oncotarget


Inhibition of SYK kinase does not confer a pro-proliferative or pro-invasive phenotype in breast epithelium or breast cancer cells


FOR IMMEDIATE RELEASE
2020-04-09

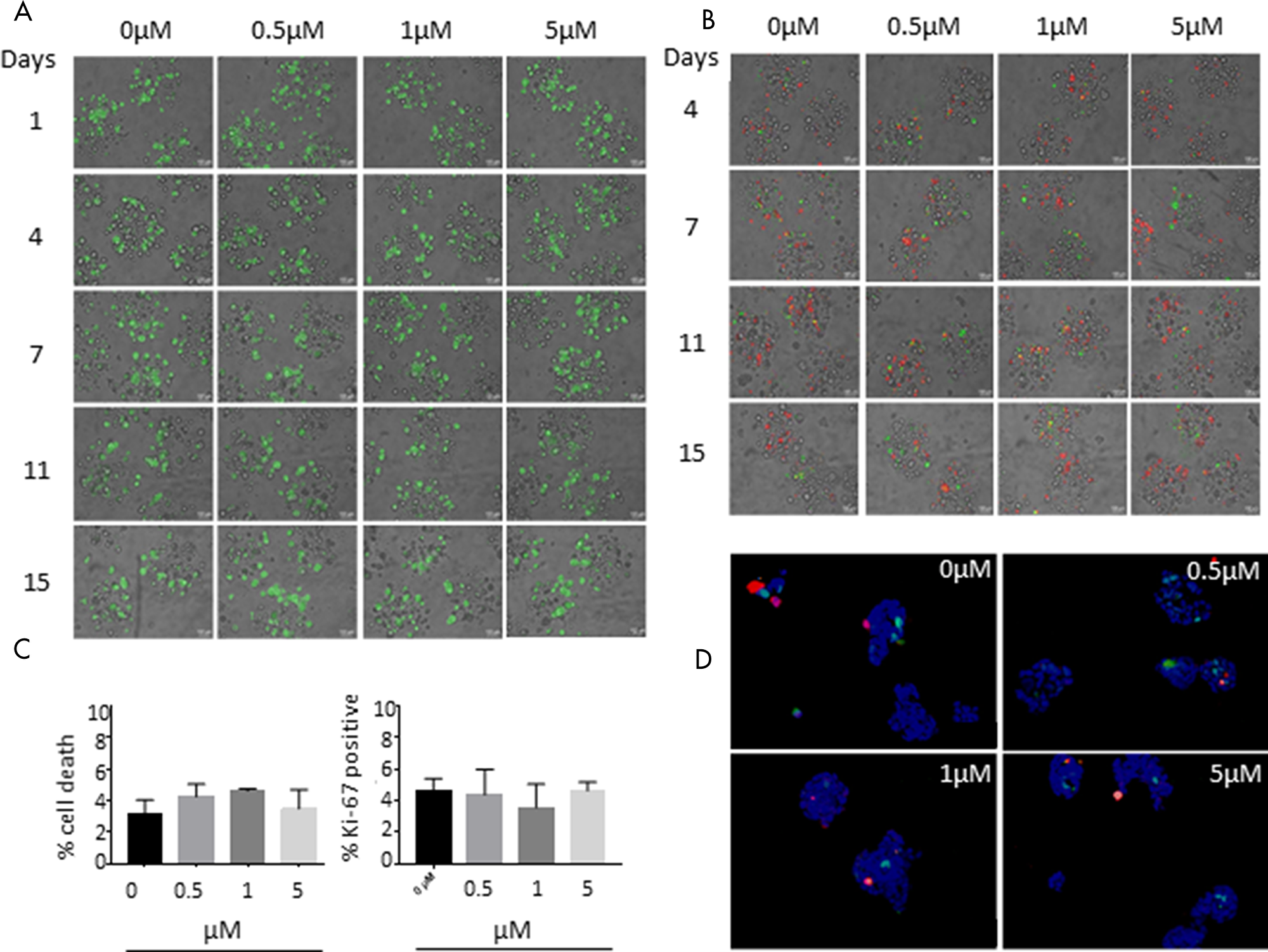
The cover for issue 14 of Oncotarget features Figure 5, "Effect of 15-day incubation of BI 1002494 on T-47D breast cancer cells cultivated in alginate capsules in a bioreactor," by Lamb, et al.

SYK has been reported to possess both tumour promoter and repressor activities and deletion has been linked to a pro-proliferative / pro-invasive phenotype in breast tumours.

An in silico genetic analysis in breast tumour samples revealed no evidence that SYK has a typical tumour suppressor gene profile such as focal deletion, inactivating mutations or lower expression levels.

Dr. David J. Lamb from Immunology & Respiratory, Boehringer Ingelheim Pharma GmbH & Co. "Spleen tyrosine kinase (SYK) is a member of the Syk family of non-receptor cytoplasmic tyrosine kinases, primarily expressed in hematopoietic tissues but also in a variety of different tissues including normal epithelial breast tissue."

"Spleen tyrosine kinase (SYK) is a member of the Syk family of non-receptor cytoplasmic tyrosine kinases, primarily expressed in hematopoietic tissues but also in a variety of different tissues including normal epithelial breast tissue."

- Dr. David J. Lamb, Immunology & Respiratory, Boehringer Ingelheim Pharma GmbH & Co.

On one side, B-cell receptor signalling has been associated with survival signals in malignancies of B cell origins, and as a consequence a number of SYK inhibitors have entered clinical development for the treatment of B-cell malignancies, including entospletinib and TAK-659, although very recent data from a Phase II study in refractory diffuse large B-cell lymphoma suggests that efficacy of the relatively unselective SYK inhibitor, fostamatinib, was poor.

In contrast, a number of studies have suggested a negative regulatory role of SYK in the control of cell proliferation, migration and invasion in breast cancer cell lines.

However, the case for SYK possessing tumour suppressor activity relies on data in which SYK is deleted and/or silenced by e. g. hypermethylation.

Figure 5: Effect of 15-day incubation of BI 1002494 on T-47D breast cancer cells cultivated in alginate capsules in a bioreactor.

Figure 5: Effect of 15-day incubation of BI 1002494 on T-47D breast cancer cells cultivated in alginate capsules in a bioreactor. (A) Viability staining (FDA, fluorescein diacetate) and (B) Caspase (green) and annexin (red) live cell staining of 3D tumor cultures at different time points. (C) Cryosections of T-47D alginate capsules were stained for cell death (In Situ Cell Death Detection Kit, TMR red, Roche) and proliferation (Ki-67). Values are percent of stained positive cells compared to DAPI positive cells and are mean ± standard error of the mean (SEM) of three separate images. Statistical analysis was performed for each condition using Student's t test and was non-significant (P > 0.5). (D) Cell death (In Situ Cell Death Detection Kit, TMR red, Roche) and Ki-67 (green) staining of 3D tumor cell cultures at day 15 after treatment.

The proximal location of SYK in these multiple immune pathways confers a broad range of pro-inflammatory activity and makes inhibition of SYK kinase activity an attractive therapeutic target for a range of inflammatory diseases such as rheumatoid arthritis and asthma but also for some haematological tumours such as non-Hodgkin lymphoma.

In these studies, we sought to address this question by two means: by assessing the effect of a SYK inhibitor on proliferation and invasiveness markers in normal mammary epithelial cells and a number of breast cancer cell lines including long-term treatment of naive adult mice, and reviewing the Cancer Genome Atlas database to compare genetic characteristics of SYK and the well-known tumour suppressors TP53 and PTEN in samples from invasive breast cancer.

The Lamb Research Team concluded in their Oncotarget Research Paper, "inhibition of kinase function of SYK does not apparently contribute to increased proliferation or invasiveness of breast cancer cell lines in vitro and there is no histopathological evidence in naïve mice for ductal branching or cellular proliferation within the mammary gland following 13 weeks treatment with BI 1002494. In silico analysis of genetic data from breast cancer databases reveals no evidence that SYK has a typical tumour suppressor profile."

Sign up for free Altmetric alerts about this article

DOI - https://doi.org/10.18632/oncotarget.27545

Full text - https://www.oncotarget.com/article/27545/text/

Correspondence to - David J. Lamb - [email protected]

Keywords - SYK inhibitor, breast carcinoma, 3D culture, murine mammary gland, proliferation

About Oncotarget

Oncotarget is a biweekly, peer-reviewed, open access biomedical journal covering research on all aspects of oncology.

To learn more about Oncotarget, please visit https://www.oncotarget.com or connect with:

SoundCloud - https://soundcloud.com/oncotarget
Facebook - https://www.facebook.com/Oncotarget/
Twitter - https://twitter.com/oncotarget
LinkedIn - https://www.linkedin.com/company/oncotarget
Pinterest - https://www.pinterest.com/oncotarget/
Reddit - https://www.reddit.com/user/Oncotarget/

Oncotarget is published by Impact Journals, LLC please visit http://www.ImpactJournals.com or connect with @ImpactJrnls

Media Contact
[email protected]
18009220957x105



Copyright © 2026 Rapamycin Press LLC dba Impact Journals
Oncotarget ® is a registered trademark of Rapamycin Press LLC
Impact Journals ® is a registered trademark of Rapamycin Press LLC
RAPAMYCIN PRESS ® is a registered trademark of Rapamycin Press LLC