Oncotarget


Oncotarget | Inhibition of ATM kinase upregulates levels of cell death induced by cannabidiol and γ-irradiation in human glioblastoma cells


FOR IMMEDIATE RELEASE
2020-02-25
https://www.researchgate.net/profile/Vladimir-Ivanov-9

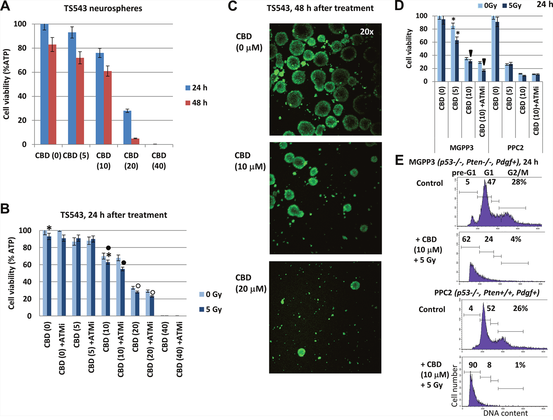
Oncotarget Volume 10, Issue 8 features Figure 11, "The viability of TS543 human glioma spheroid cultures following treatments with CBD, ATM inhibitor (ATMi), and γ-irradiation (5 Gy), alone or in combination," by Ivanov, et al.

In this study, the researchers (Drs. Vladimir N. Ivanov and Jinhua Wu, both cancer biologists, Tony J.C.Wang, a leading specialist in radiation oncology for brain tumors, and Tom K. Hei, well-known radiobiologist) increased the cytotoxic effects of the combination of cannabidiol (CBD) and gamma-irradiation in glioblastoma (GBM) cells through additional inhibition of ATM kinase with KU60019, a small molecule inhibitor of ATM kinase.

They observed in GBM cells treated by CBD, gamma-irradiation and KU60019 high levels of apoptosis together with strong upregulation of the percentage of G2/M-arrested cells, blockade of cell proliferation and a massive production of pro-inflammatory cytokines.

Treatment of human GBM by the triple combination could significantly increase cell death levels in vitro and potentially improve the therapeutic ratio of GBM.

Figure 11: The viability of TS543 human glioma spheroid cultures following treatments with CBD, ATM inhibitor (ATMi), and γ-irradiation (5 Gy), alone or in combination. (A)

Figure 11: The viability of TS543 human glioma spheroid cultures following treatments with CBD, ATM inhibitor (ATMi), and γ-irradiation (5 Gy), alone or in combination. (A) Dose-dependent response of TS543 neurospheres to CBD (0-40 μM). (B) Combined treatment of neurospheres using CBD, γ-irradiation (5 Gy) and ATMi (2 μM). Cell viability assay was performed for TS543 neurosphere cultures 24-48 h after indicated treatments. Pooled results of four independent experiments 24-48 h after treatments are shown. Error bars represent means ±S.D. (p < 0.05, Student's t-test). Stars and squares indicate significant differences in cell viability after specified treatments. (C) CBD-treated (48 h) and control TS543 neurospheres were additionally incubated with CitoTrucker green for 30 min and analyzed using fluorescent microscopy. (D) Effects of CBD (5-10 μM), ATMi (2 μM) and γ-irradiation (5 Gy), alone or in combination, on the viability of mouse MGPP3 and PPC2 glioma neurosphere cultures 24 h after treatment. Pooled results of four independent experiments are shown. Error bars represent means ±S.D. (p < 0.05, Student's t-test). Arrows and stars indicate significant differences in cell viability after specified treatments. (E) Effects of CBD (10 μM) and γ-irradiation (5 Gy) on pre-G1 (apoptotic) levels in MGPP3 and PPC2 glioma cells (adherent culture) 24 h after treatment. Cells were pretreated with 0.1% DMSO (control) or CBD 30 min before irradiation. The nuclei of control and treated cells were stained with PI and DNA content in cells was determined using flow cytometry.

Dr. Tony J.C. Wang from the Department of Radiation Oncology, Vagelos College of Physicians and Surgeons, Columbia University, New York, NY 10032, USA said: "Gliomas are the most common primary malignant tumors of the central nervous system.Normal glial cells exhibit a substantial degree of radioresistance, while adult neurons, endothelial cells, oligodendrocyte precursor cells and neural stem/ progenitor cells, are highly sensitive to ionizing radiation alone or in combination with chemotherapy."

Dr. Vladimir N. Ivanov from the Center for Radiological Research, Department of Radiation Oncology, Vagelos College of Physicians and Surgeons, Columbia University, New York, NY 10032, USA said: "A number of studies with GBM cells demonstrated the efficiency of combined treatments of cannabinoids together with gamma-irradiation both in cell culture and in animal experiments. Combined therapy may allow attacking several signaling pathways in GBMs and potentially overcomes a characteristic feature of GBMs to develop treatment resistance. Based on previous studies of the regulation of cell death signaling in GBM after combined treatment with cannabidiol and gamma-irradiation, we evaluated in the present study the impact of a small molecule inhibitor of ATM kinase KU60019 as the third component of combined treatment to increase the efficacy of GBM killing."

Dr. Tom K Hei from the Center for Radiological Research, Department of Radiation Oncology, Vagelos College of Physicians and Surgeons, Columbia University, New York, NY concluded, in their Oncotarget Research Paper, "We observed these death-inducing effects not only in the old classical cultures of human GBM but also in more recently established human TS543 (by Dr.Cameron W. Brennan)and mouse proneural glioma lines at a low passage (from Dr. Peter D. Canoll). Our studies suggest the potential clinical efficacy of ATM inhibitor(s) in the multifaceted approach in the treatment of this often deadly tumor."

"We observed these death-inducing effects not only in the old classical cultures of human GBM but also in more recently established human TS543 (by Dr.Cameron W. Brennan) and mouse proneural glioma lines at a low passage (from Dr. Peter D. Canoll). Our studies suggest the potential clinical efficacy of ATM inhibitor(s) in the multifaceted approach in the treatment of this often deadly tumor."

- Dr. Tom K Hei, Center for Radiological Research, Department of Radiation Oncology, Vagelos College of Physicians and Surgeons

Sign up for free Altmetric alerts about this article

Full text - https://doi.org/10.18632/oncotarget.26582

Correspondence to - Vladimir N. Ivanov - [email protected]

Keywords - glioblastoma, cannabidiol, radiotherapy, ATM kinase, TRAIL-R2

About Oncotarget

Oncotarget is a biweekly, peer-reviewed, open access biomedical journal covering research on all aspects of oncology.

To learn more about Oncotarget, please visit https://www.oncotarget.com or connect with:

SoundCloud - https://soundcloud.com/oncotarget
Facebook - https://www.facebook.com/Oncotarget/
Twitter - https://twitter.com/oncotarget
LinkedIn - https://www.linkedin.com/company/oncotarget
Pinterest - https://www.pinterest.com/oncotarget/
Reddit - https://www.reddit.com/user/Oncotarget/

Oncotarget is published by Impact Journals, LLC please visit https://www.impactjournals.com/ or connect with @ImpactJrnls

Media Contact
[email protected]
18009220957x105



Copyright © 2026 Rapamycin Press LLC dba Impact Journals
Oncotarget ® is a registered trademark of Rapamycin Press LLC
Impact Journals ® is a registered trademark of Rapamycin Press LLC
RAPAMYCIN PRESS ® is a registered trademark of Rapamycin Press LLC