Oncotarget


Frequently rearranged and overexpressed δ-catenin is responsible for low sensitivity of prostate cancer cells to androgen receptor and β-catenin antagonists


FOR IMMEDIATE RELEASE
2019-04-17

The cover for issue 36 of Oncotarget features Figure 4C, "A cartoon depicts binding complex of catenin proteins and E-cadherin in LNCaP cells, proposed on pull down experiments," from Zhang, et al.

The research shows that δ-catenin in PCa induces β-catenin which, in turn, impacts responses to existing androgen deprivation therapy and currently under development beta-catenin inhibitors.

Dr. Irina V. Kovtun said "Collectively our data suggest that PCa cells with overstimulated δ‐catenin/β-catenin network are resistant to androgen deprivation and β-catenin inhibition. Combination therapy targeting both pathways simultaneously may be considered for PCa with high levels of δ-catenin."

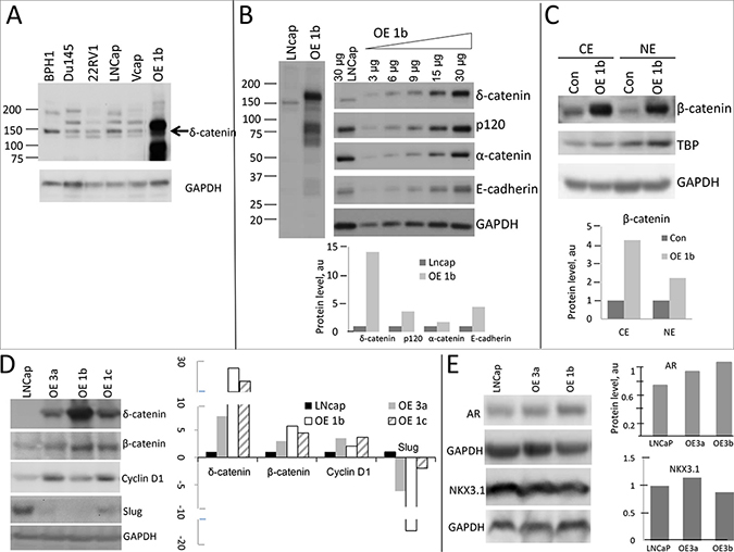
The ability of δ-catenin to activate Wnt/β-catenin signaling pathway in PCa poses a question whether β-catenin is a potential therapeutic target for PCa. In a cell model overexpressing δ-catenin we found that it stimulates levels of its binding partners E-cadherin, p120, and β-catenin and downstream targets of Tcf/Lef transcription factor.

Figure 4: Characterization of δ-catenin binding complex.

Figure 4: Characterization of δ-catenin binding complex. (A, B) Comparison of binding partners of δ-catenin and β-catenin in LNCaP parental cells and overexpressing δ-catenin clone. Immunoprecipitation experiments were done as in Figure 1C. (C) A cartoon depicts binding complex of catenin proteins and E-cadherin in LNCaP cells, proposed on pull down experiments.

In LNCaP cells ectopically expressing δ-catenin, only the higher molecular weight form of δ-catenin protein was detected.

Collectively their data suggest that PCa cells with overstimulated δ‐catenin/ β‐catenin network are resistant to androgen deprivation and β-catenin inhibition administered separately.

The Kovtun research team concluded that "targeting clinically significant PCa with high levels of δ‐catenin with anti‐androgen and anti β-catenin combination therapy may prevent progression of the disease to a castration-resistant state and, thus, represents a promising therapeutic strategy."

Full text - https://doi.org/10.18632/oncotarget.25319

Correspondence to - Irina V. Kovtun - [email protected]

Keywords - delta catenin, prostate cancer, treatment, disease progression



Copyright © 2025 Rapamycin Press LLC dba Impact Journals
Oncotarget ® is a registered trademark of Rapamycin Press LLC
Impact Journals ® is a registered trademark of Rapamycin Press LLC
RAPAMYCIN PRESS ® is a registered trademark of Rapamycin Press LLC