Oncotarget


CLCA4 inhibits bladder cancer cell proliferation, migration, and invasion by suppressing the PI3K/AKT pathway


FOR IMMEDIATE RELEASE
2019-11-27

Overexpression of CLCA4 profoundly attenuated the proliferation, growth, migratory and invasive capabilities of bladder cancer cells, whereas CLCA4 knockdown had the opposite effect.

This study suggests that CLCA4 may represent a promising prognostic biomarker for bladder cancer and provides a possible mechanism for bladder cancer growth and invasion.

Dr. Zhaohui Chen from the Department of Urology, Union Hospital, Tongji Medical College at the Huazhong University of Science and Technology in Wuhan China said, "Bladder cancer represents the most common cancer of the urinary tract. Overall, the annual incidence rate is 80.5/100,000 in China, with an estimated mortality rate of 32.9/100,000."

Although the clinical treatment outcomes for bladder cancer have improved in recent decades, the survival time of patients with invasive stage tumors or metastatic diseases remains very short.

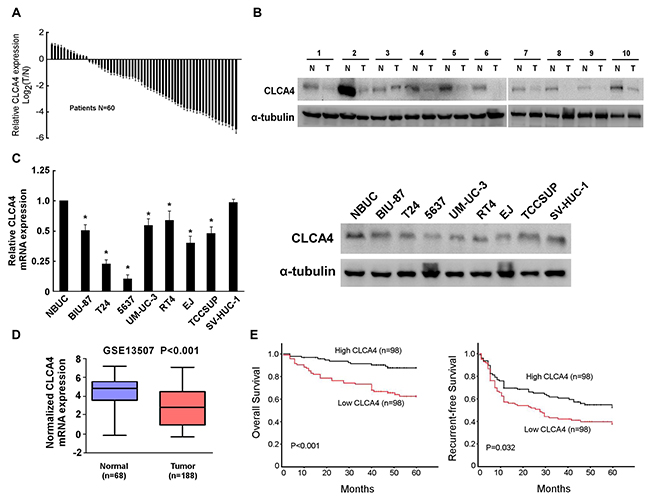
Figure 1: CLCA4 expression is decreased in bladder cancer.

Figure 1: CLCA4 expression is decreased in bladder cancer. (A) CLCA4 mRNA expression in 60 pairs of bladder cancer and adjacent non-tumor tissues. (B) The protein expression of CLCA4 in 10 pairs of randomly selected tumor (T) and adjacent non-tumor tissues (N). (C) CLCA4 mRNA and protein in normal bladder urothelial cells (NBUCs), bladder cancer cell lines (BIU-87, T24, 5637, UM-UC-3, RT4, EJ, and TCCSUP), and human uroepithelial cells (SV-HUC-1). (D) The expression levels of CLCA4 mRNA in tumor and normal tissues of bladder cancer patients from GSE13507 database. (E) Kaplan–Meier analysis of overall survival stratified by low CLCA4 expression (n = 98) and high CLCA4 expression (n = 98). CLCA4 up-regulation was significantly correlated with more favorable overall (P<0.001) and recurrent-free survival (P=0.032)

Although tumor progression and migration are the most ruinous aspects of bladder cancer and directly impact the clinical survival of patients, the underlying mechanisms of these processes remain elusive.

CLCA1 may contribute to the increased spontaneous differentiation and reduced cell proliferation of colorectal cancer, and is thus associated with favorable prognosis of colorectal cancer patients.

The authors demonstrated that CLCA4, whose low expression associates with tumor aggressiveness and unfavorable clinical survival, promoted bladder cancer cell proliferation and metastasis via the PI3K/AKT pathway.

Together with other published data, their results showed that CLCA4 might be exploited as a target for potential clinic treatments of patients with bladder cancer.

The Chen Research Team concluded, "downregulation of CLCA4 augmented bladder cancer growth and metastasis in vitro and in vivo, which was assumed to be acted by activation PI3K/AKT signaling.

Therefore, CLCA4 might be exploited as a target for potential anti-cancer treatment of x` bladder cancer."

Full text - https://doi.org/10.18632/oncotarget.21724

Correspondence to - Zhaohui Chen - [email protected]

Keywords - CLCA4, bladder cancer, PI3K/Akt, proliferation, metastasis



Copyright © 2026 Rapamycin Press LLC dba Impact Journals
Oncotarget ® is a registered trademark of Rapamycin Press LLC
Impact Journals ® is a registered trademark of Rapamycin Press LLC
RAPAMYCIN PRESS ® is a registered trademark of Rapamycin Press LLC