Oncotarget


Oncotarget: CCL20 induces colorectal cancer cell proliferation, migration & production


FOR IMMEDIATE RELEASE
2021-12-20

Oncotarget published "CCL20 induces colorectal cancer neoplastic epithelial cell proliferation, migration, and further CCL20 production through autocrine HGF-c-Met and MSP-MSPR signaling pathways" which reported that this study demonstrates that CCL20 induces secretion of hepatocyte growth factor and phosphorylation of HGF's cognate receptor c-Met in HT29 and HCT116 colorectal cancer cell lines both in concentration- and time-dependent manners.

Similar to CCL20, HGF induces migration, autofeedback CCL20 secretion, and ERK1/2 phosphorylation in the colon cancer cells. CCL20-dependent ERK1/2 phosphorylation is blocked by HGF inhibition, and CCL20-dependent migration and CCL20 secretion are blocked by inhibition of HGF or ERK. Interestingly, unlike CCL20, HGF does not induce proliferation of colon cancer cells, and CCL20-dependent cell proliferation is not blocked by direct HGF inhibition.

Thus, CCL20-mediated migration and CCL20 secretion are regulated through a pathway involving HGF, c-Met, and ERK, while CCL20-mediated proliferation is instead regulated through MSP and its receptor MSPR.

CCL20-mediated migration and CCL20 secretion are regulated through a pathway involving HGF, c-Met, and ERK, while CCL20-mediated proliferation is instead regulated through MSP and its receptor MSPR

Dr. Jason S. Gold from The VA Boston Healthcare System, The Harvard Medical School and The Brigham and Women's Hospital said, "The tumor microenvironment contains a rich signaling network of soluble factors including cytokines, chemokines, growth factors, and cellular metabolites."

These factors mediate crosstalk between neoplastic epithelial cells and various stromal cells including leukocytes, fibroblasts, stem cells, endothelial cells, and pericytes.

Soluble factors in the tumor microenvironment are essential for several tumor-promoting processes including tumor cell proliferation; prevention of tumor cell death; migration of cells into, out of, or within the tumor; metastasis; immune escape; and therapeutic resistance.

Chemokines are most well known for their ability to induce immune cell migration and chemotaxis but can also have also direct effects on non-immune cells including tumor-promoting effects on neoplastic cells.

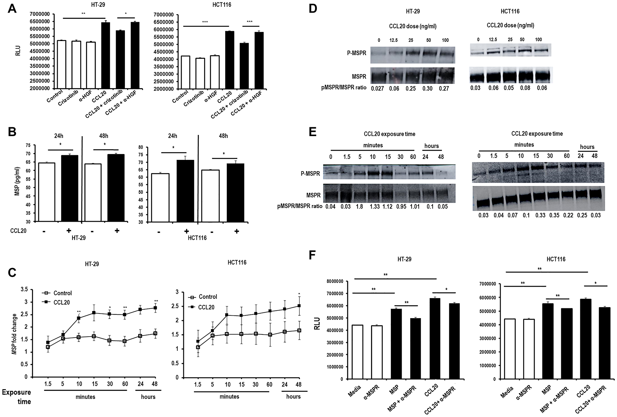
Figure 6: CCL20-dependent colorectal cancer cell proliferation is mediated by MSP.

Figure 6: CCL20-dependent colorectal cancer cell proliferation is mediated by MSP. (A) Proliferation of the colorectal cancer cell lines HT29 (left) and HCT116 (right) was measured in the presence of crizotinib (5 μM), an anti-HGF antibody (α-HGF, 10 μg/ml), and CCL20 (100 ng/ml) for 48 hours using the CellTiter-Glo assay. RLU = relative light units. (B) MSP secretion was measured by ELISA after stimulating colorectal cancer cells with CCL20 for 24 and 48 hours. (C) Production of MSP was assessed in mRNA of colorectal cell lysates by qRT-PCR at various time points after exposure to CCL20. Phosphorylation of the MSP receptor MSPR after stimulation with CCL20 was measured by Western blots of lysates from colorectal cancer cells at various (D) concentrations for 10 minutes and (E) time points with 100 ng/ml CCL20. (F) Proliferation of colorectal cancer cells after exposure to an anti-MSPR antibody (α-MSPR, 10 μg/ml), MSP (100 ng/ml), and CCL20 for 48 hours was measured by the CellTiter-Glo assay. *represents p < 0.05, **represents p < 0.01, and ***represents p < 0.001.

CCL20 is the sole known ligand for CCR6, which in turn, is the only known receptor for CCL20. It has been shown that high serum CCL20, tumor CCL20, and tumor CCR6 expression correlate with poor prognosis of colorectal cancer in human patients.

While the effects of CCL20-CCR6 interactions in colorectal cancer have largely been thought to be mediated by stromal elements such as macrophages; regulatory T cells; B cells and γδ T cells; and blood vessels, several studies have also demonstrated the importance of direct effects on neoplastic epithelial cells.

The Gold Research Team concluded in their Oncotarget Research Output, "we have demonstrated that CCL20 induces proliferation, migration and further secretion of CCL20 by neoplastic colorectal cancer cells through pathways mediated by autocrine secretion of growth factors. CCL20-mediated migration and CCL20 secretion were shown to be regulated through a pathway involving HGF, its receptor c-Met, and ERK phosphorylation. In contrast, CCL20-mediated proliferation was demonstrated to be independent of HGF/c-Met signaling, but was instead regulated through MSP and its receptor MSPR. Further studies are necessary to elucidate the role of these signaling pathways in vivo as the tumor microenvironment may be involved in the production and/or the effects of CCL20, HGF and MSP through cells such as macrophages, cancer-associated fibroblasts, and myofibroblasts. Nevertheless, these studies broaden the therapeutic options for targeting important cancer-promoting pathways in colorectal cancer. In particular, upregulation of HGF or MSP showed be assessed as potential resistance pathways to CCL20-CCR6 targeting in colorectal cancer, and similarly, the efficacy of combinatorial approaches of blocking either or both the HGF-c-Met pathway or the MSP-MSPR pathway along with the CCL20-CCR6 pathway should be sought."

Sign up for free Altmetric alerts about this article

DOI - https://doi.org/10.18632/oncotarget.28131

Correspondence to - Jason S. Gold - [email protected]

Keywords - CCL20, CCR6, HGF, MSP, colorectal cancer

About Oncotarget

Oncotarget is a biweekly, peer-reviewed, open access biomedical journal covering research on all aspects of oncology.

To learn more about Oncotarget, please visit https://www.oncotarget.com or connect with:

SoundCloud - https://soundcloud.com/oncotarget
Facebook - https://www.facebook.com/Oncotarget/
Twitter - https://twitter.com/oncotarget
LinkedIn - https://www.linkedin.com/company/oncotarget
Pinterest - https://www.pinterest.com/oncotarget/
Reddit - https://www.reddit.com/user/Oncotarget/

Oncotarget is published by Impact Journals, LLC please visit https://www.ImpactJournals.com or connect with @ImpactJrnls

Media Contact
[email protected]
18009220957x105



Copyright © 2026 Rapamycin Press LLC dba Impact Journals
Oncotarget ® is a registered trademark of Rapamycin Press LLC
Impact Journals ® is a registered trademark of Rapamycin Press LLC
RAPAMYCIN PRESS ® is a registered trademark of Rapamycin Press LLC