Oncotarget


Oncotarget | Calcitriol and non-calcemic vitamin D analogue, 22-oxacalcitriol, attenuate developmental and pathological choroidal vasculature angiogenesis ex vivo and in vivo


FOR IMMEDIATE RELEASE
2020-02-10

Oncotarget Volume 11, Issue 5: Here, the author's aim was to validate the ocular anti-angiogenic activity of biologically active vitamin D, calcitriol, and selected vitamin D analogue, 22-oxacalcitriol.

Calcitriol induced a significant reduction in ex vivo mouse choroidal fragment sprouting.

Viability studies in a human RPE cell line suggested non-calcemic vitamin D analogues including 22-oxacalcitriol have less off-target anti-proliferative activity compared to calcitriol and other analogues.

However, calcitriol and 22-oxacalcitriol administered intraperitoneally, significantly attenuated lesion volume in the laser-induced choroidal neovascularisation mouse model.

Calcitriol and 22-oxacalcitriol attenuate ex vivo and in vivo choroidal vasculature angiogenesis.

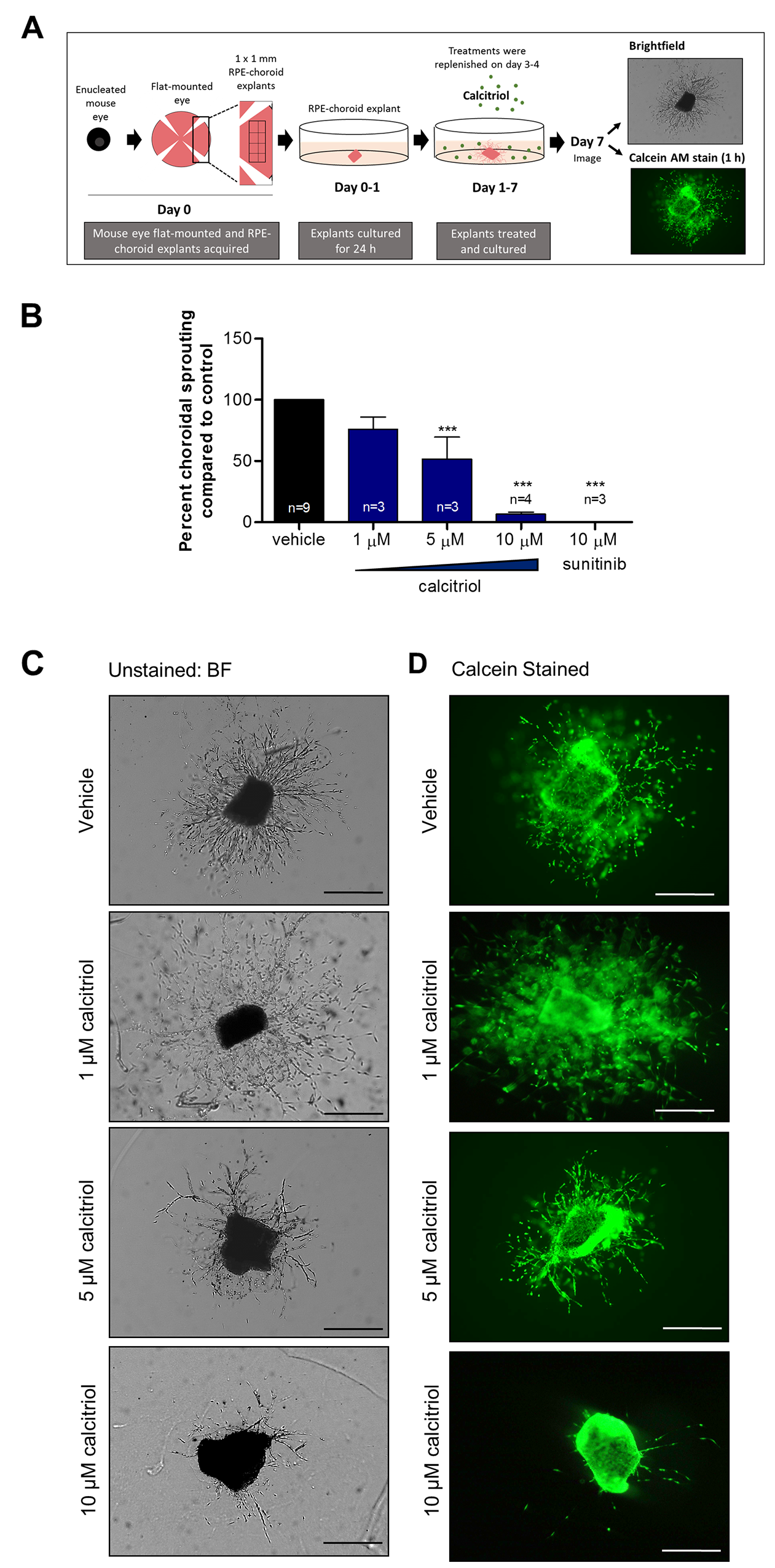
Figure 1: Calcitriol attenuates mouse choroidal sprouting angiogenesis.

Figure 1: Calcitriol attenuates mouse choroidal sprouting angiogenesis. (A) Mouse RPE-choroidal fragments were cultured in Matrigel® for 24 h and further cultured with indicated drug treatments for 6 days. On day 7, samples were fixed and sprouting area quantified from phase contrast images using ImageJ freehand tool. (B) Calcitriol 5-10 μM or 10 μM sunitinib positive control significantly attenuated choroidal sprouting angiogenesis. Graph shows mean percent sprouting area compared to vehicle control ± SEM; statistical analyses were performed using one-way ANOVA with Dunnett's post hoc test, asterisk indicates ***p≤ 0.001 and n as indicated with up to 6 replicates per individual experiment. (C) Representative brightfield images of mouse choroidal sprouting after 7 days with indicated treatments. (D) Calcein stained representative images of mouse choroidal sprouting after 7 days with indicated treatments. Calcein staining of RPE-choroidal cultures confirms explant viability in vehicle and calcitriol treated explants. Scale bar represents 0.5 mm.

Dr. Breandán N. Kennedy from the UCD School of Biomolecular and Biomedical Science, UCD Conway Institute at the University College Dublin said in their Oncotarget article, "Pathological neovascularization of ocular blood vessels can promote vision loss in leading causes of blindness including neovascular age-related macular degeneration (nAMD) and proliferative diabetic retinopathy. Worldwide, 8.7% of blindness results from AMD. nAMD accounts for only 10% of AMD cases but greater than 80% of poor visual acuity cases."

In addition, continuous long-term anti-VEGF therapy is required, and cessation of treatment can result in the recurrence of neovascularization. Thirdly, anti-VEGF therapies are associated with a severe economic burden, with aflibercept costing approximately 1,000 per injection.

In 2017, these authors reported the biologically active form of vitamin D, calcitriol, and diverse VDR agonists including vitamin D2 analogues, vitamin D3 analogues, and a pro-hormone to attenuate in vivo ocular vasculature development in zebrafish.

Further interrogation of the anti-angiogenic activity was needed in ocular mammalian models to assess the therapeutic potential of vitamin D. Here, the scientists examined the anti-angiogenic activity of calcitriol and 22-oxacalcitriol in vitro, ex vivo or in vivo vasculature systems.

Calcitriol and 22-oxacalcitriol significantly inhibit ex vivo mouse choroidal sprouting angiogenesis, yet in a simpler, non-ocular in vitro cord formation assay, anti-angiogenic activity was not identified.

Here, their studies support further pre-clinical investigations into non-calcemic vitamin D analogue, 22-oxacalcitriol, for the treatment or prevention of choroidal neovascularisation.

"Here, their studies support further pre-clinical investigations into non-calcemic vitamin D analogue, 22-oxacalcitriol, for the treatment or prevention of choroidal neovascularisation."

- Dr. Breandán N. Kennedy, UCD School of Biomolecular and Biomedical Science, UCD Conway Institute at the University College Dublin

The Kennedy Research Team concluded in their Oncotarget paper, "we present original findings on the anti-angiogenic efficacy of VDR agonists in the eye using an evolutionarily diverse range of in vivo and ex vivo models. Notably, in a mouse model of pathological choroidal neovascularisation, 22-oxacalcitriol is well-tolerated and significantly reduces the size of vascular lesions. This drug represents a promising therapeutic or preventative treatment for ocular angiogenic disorders associated with choroidal vasculopathies."

Sign up for free Altmetric alerts about this article

Full text - https://doi.org/10.18632/oncotarget.27380

Correspondence to - Breandán N. Kennedy - [email protected]

Keywords - developmental angiogenesis, pathological angiogenesis, ocular angiogenesis, calcitriol, 22-oxacalcitriol

About Oncotarget

Oncotarget is a biweekly, peer-reviewed, open access biomedical journal covering research on all aspects of oncology.

To learn more about Oncotarget, please visit https://www.oncotarget.com or connect with:

SoundCloud - https://soundcloud.com/oncotarget
Facebook - https://www.facebook.com/Oncotarget/
Twitter - https://twitter.com/oncotarget
LinkedIn - https://www.linkedin.com/company/oncotarget
Pinterest - https://www.pinterest.com/oncotarget/
Reddit - https://www.reddit.com/user/Oncotarget/

Oncotarget is published by Impact Journals, LLC please visit https://www.impactjournals.com/ or connect with @ImpactJrnls

Media Contact
[email protected]
18009220957x105



Copyright © 2026 Rapamycin Press LLC dba Impact Journals
Oncotarget ® is a registered trademark of Rapamycin Press LLC
Impact Journals ® is a registered trademark of Rapamycin Press LLC
RAPAMYCIN PRESS ® is a registered trademark of Rapamycin Press LLC